近日,由黑龙江省普通高等学校创新创业教育指导委员会主办、我校承办的第十届两岸新锐设计竞赛·华灿奖黑龙江赛区赛圆满落幕。

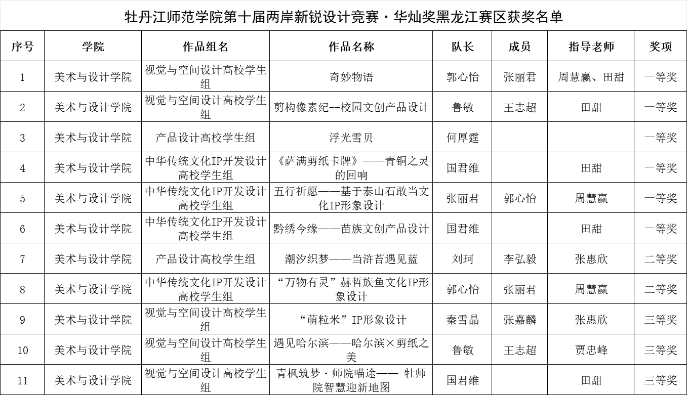
本届大赛以“融·和”为核心理念,搭建起两岸青年设计人才交流合作的桥梁,吸引我省38所高校5943名学子踊跃参与,征集作品1623件,最终评选出162项省级奖项,88件优秀作品成功晋级国赛。我校学子表现亮眼,斩获一等奖6项、二等奖2项、三等奖3项,8项作品入围国赛。
作为黑龙江省赛区赛承办单位,我校高度重视赛事组织工作,成立专项工作组,制定详尽执行方案,明确各环节责任分工,确保赛事有序推进。通过高校联动、多渠道宣传,有效扩大赛事覆盖面与影响力。同时,赛事设立专属咨询通道,全程为参赛师生答疑解惑,提供细致服务保障。评审环节严守“公平、公正、公开”原则,从全省征集的72名设计领域专家中,遴选15位来自哈尔滨工业大学、东北林业大学、东北农业大学等不同高校的专家组成评审委员会,按赛道分组开展专业化评审。评审聚焦作品创新性、艺术性、实用性及主题契合度,最终评选出一等奖34项、二等奖54项、三等奖74项。
本届赛事参赛作品涵盖元宇宙设计、视觉与空间设计、产品设计等12个小组,吸引全省多所高校的在读学子踊跃参赛,参赛作品兼具文化底蕴与现代创意,充分展现黑龙江省设计教育的丰硕成果与创新活力。
本次赛事作为两岸青年融合发展的重要纽带,既为龙江设计学子搭建了竞技展示才华的优质平台,更以赛为媒促进了高校间的互动,实现“以赛促教、以赛促学、教学相长”的良性循环。学校将以承办本次省赛为重要契机,进一步深化设计类专业创新实践改革,持续培育高素质设计人才,为推动区域文化创意产业高质量发展贡献高校智慧与担当。
来源:创新创业学院
编辑:朱晓琳
审核:陈晓东