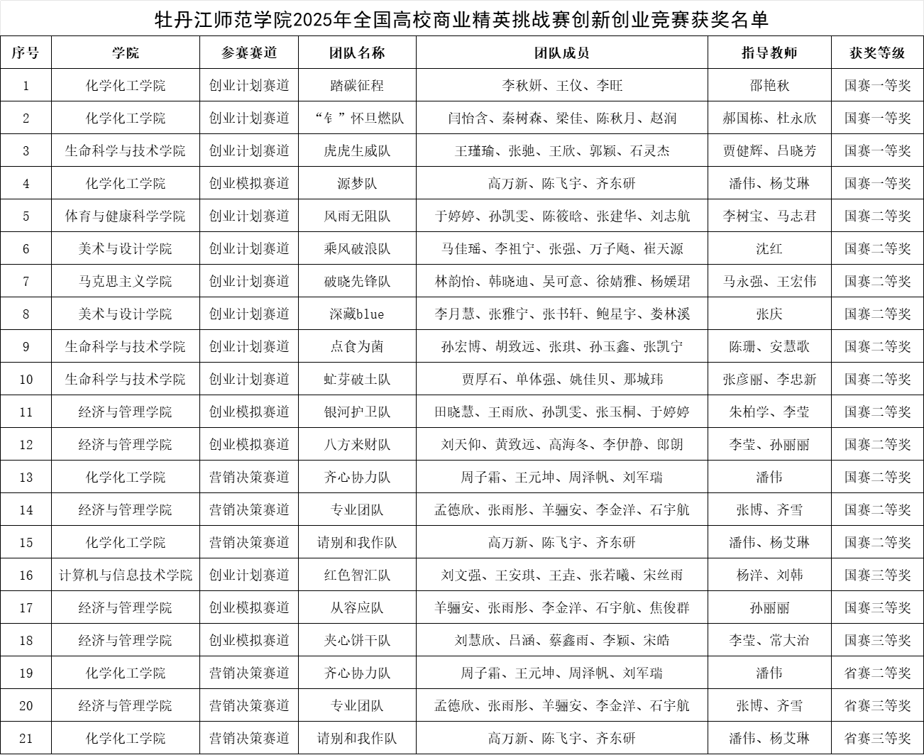
近日,2025年全国高校商业精英挑战赛创新创业竞赛全国总决赛圆满落下帷幕。经过激烈角逐,我校最终荣获国赛一等奖4项、二等奖11项、三等奖3项。我校荣获创业计划赛道“最佳院校组织奖”。


大赛自3月启动以来,经各二级学院积极宣传动员,共收到102支团队报名参赛。经过知识赛、校赛、省赛(区域赛)层层筛选,最终18支团队晋级全国总决赛。比赛中,创业计划赛道参赛团队基于市场调研,明确目标客群特征、行业竞争态势,精准锚定项目的市场定位与差异化价值,通过路演高效传递项目核心信息,并针对评委提出的问题,给出条理清晰的解答。创业模拟赛道根据创业目标与成员能力模型完成团队组建,搭建高效协作的基础框架,需聚焦各类创业资源的获取,通过项目价值展示争取货币资金以保障初期运营。营销模拟决策赛道参赛团队以“角色扮演 + 协同决策”的模式开展工作,各角色需紧密配合,完成模拟软件的操作与决策调整,通过动态优化策略,在市场竞争中实现既定的经营目标。
据悉,全国高校商业精英挑战赛创新创业竞赛是全国普通高校学科竞赛排行榜中的竞赛之一。大赛旨在培养当代大学生创新意识及创业能力,搭建产学研互动交流平台,助力大学生创业团队项目及初创企业落地和完善。
来源:创新创业学院
编辑:朱晓琳
审核:陈晓东